2011年11月,经国务院学位委员会批准,402永利集团成为“服务国家特殊需求人才培养项目”——硕士专业学位研究生试点工作单位。自2012年至今,纺织工程专业领域严格按照“特需项目”要求开展公司产品工作,建立了专业实验平台、科研平台和实践基地平台,健全了研究生管理体系,培养出了一批纺织领域急需的高层次技术人才。六年来,本学位点共计招生121人,已毕业员工49人,全日制硕士研究生教育取得了丰硕成果。
一、研究生发表论文和专利
六年来,纺织工程硕士学位点研究生共发表(含收录)论文总数84篇,其中中文核心、A类期刊28篇,SCI收录论文2篇,EI收录论文5篇。申请专利14项,其中发明专利4项,实用新型10项,已授权11项。部分论文和专利摘录如下——


二、研究生科研成果应用
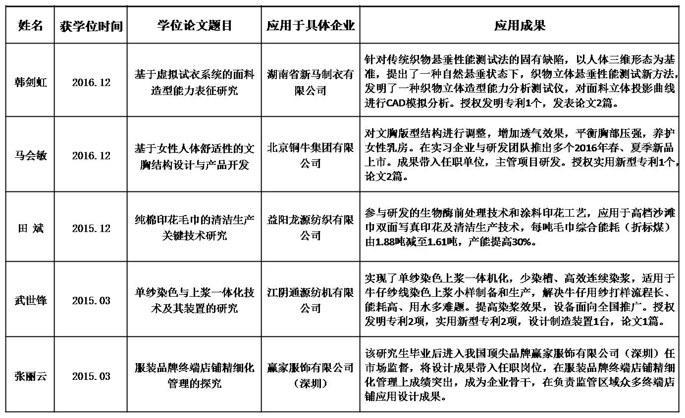
硕士研究生学位论文选题一般针对纺织行业领域实际问题展开,以应用为导向实现学位论文形式和评审的多元化,其中应用研究类占72%,产品开发类占24%,工程设计类占4%。目前,本学位点研究生共有优秀硕士论文培育项目5项,研究成果直接为企业应用,有利地促进了企业节能降耗、产品质量提升、技术改造升级,实现了较好的经济效益和社会效益。

(审核:江灏 黄自力 唐星星)